设为首页|加入收藏
学校首页 团委首页 组织机构 理论学习 团学快讯 通知公告 资料下载 社会实践 志愿服务 学生组织 学习筑梦
最新信息:
· www.yuebo136.com 关于推荐评选2022年度全国铁路“两红两优”共青团系统先进集体和优秀个人评选推荐公示 2023/03/29 · www.yuebo136.com 关于2022年吉林省“大学生自强之星”推荐公示 2022/05/10 · “雏鹰行动 筑梦铁路”吉林铁道学子走进长春、长春西和吉林火车站 2021/09/16 · 学校举行2020年度共青团创先争优表彰暨新团员入团宣誓大会 2021/05/13 · 喜讯:我校团委和师生荣获“全国铁路五四红旗团委”、“全国铁路优秀共青团干部”、“全国铁路五四红旗团支部”、“全国铁路优秀共青团员”荣誉称号 2021/05/06
当前位置:团委首页>>正文

喜讯 | 我校在2022 年“挑战杯”吉林省大学生创业计划竞赛中喜获佳绩

2022-12-06

目前,由共青团吉林省委、吉林省科学技术协会、吉林省教育厅、吉林省人力资源和社会保障厅、吉林省学生联合会共同主办的2022年“挑战杯”吉林省大学生创业计划竞赛圆满落幕。我校荣获省赛特等奖1项、一等奖2项、二等奖5项、三等奖8项。由于校赛组织规范,我校被组委会授予“优秀组织单位”的荣誉称号。

作为国内最具影响力、规格最高的双创赛事之一,2022年“挑战杯”大学生创业计划竞赛聚焦创新、协调、绿色、开放、共享五大发展理念,开展社会实践云接力等配套活动。赛事自今年5月份启动以来,共收到来自全省63所学校推报的 937件参赛作品。

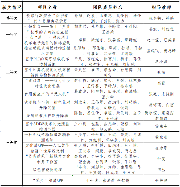
校赛期间,校团委充分整合校内优势学科资源,不断创新工作思路,开展线上培训活动,协助项目团队潜心打磨作品。同时组织校外专家开展线上评审,择优推选项目作品参加省赛,最终我校报送的16件作品在省赛中取得优异成绩。目前,获得特等奖的《铁路行车安全“保护者”-挡车器距离显示器》项目团队将代表吉林省角逐国赛,希望团队再接再厉,取得优异成绩!

2022年“挑战杯”获奖名单

接下来,校团委将积极总结参赛经验,继续贯彻落实国家双创工作部署,加强与相关职能部门的协同创新,从制度、机制等各方面进一步加强我校大学生创新创业的扶持力度,营造更好的创新创业氛围,力争在下一届“挑战杯”大赛上取得更好的成绩!

关闭

版权所有:铁苑晨曲网